Boclips for Teachers

Video quizzes

A request we got often whenever we asked teachers for their wishlist features was the ability to have quizzes associated embeded in the videos.

We dug further and this posed a few different avenues and questions:

  • Questions could be open ended (i.e. a question that students are free to answer) or multiple choice. Open ended was preferred for older students who need to demonstrate a wider grasp of subject matter, while for younger students they need some visual prompts to help them know what they need to focus on the video;
  • 5 minutes was around the amount of video time necessary to approach a topic so the expectation was that for longer videos there would be questions appearing throughout the video;
  • Teachers would like some sort of feedback on the students answers on the one hand but on the other were concerned about students having to create an account and login because of privacy issues;
  • Teachers liked the idea of quizzes but many didn't have the time to create new ones but were happy to tweak existing ones.

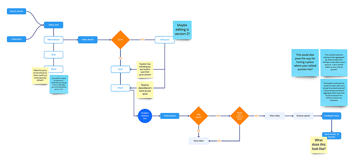
Armed with this knowledge I set out a rough first pass process flow to better understand the potential scope of the feature and the implications that came with it. After this raised further questions, together with the development and content teams, we tried to understand what was the first building block that we could implement to test the need for this. Implementing a complete solution would be very time and resource consuming, so we needed to whittle it down to an experiment that allowed us to invest the least amount of effort while providing insights and results on whether to proceed with a more advanced set of functionalities.

The conclusion reached by the team was that we would focus on short videos (under 5 minutes) for younger students, which would allow us to append a multiple answer question to the end of the video. Content would be in charge of selecting some of the most watched videos to pilot this and creating a question and a set of answers. This first iteration would not allow for teacher editing just yet as the ramifications of implementing that would be quite demanding in terms of development time.
The students answers would be compiled in terms of number of results per option and the teachers would be able to access it via a dashboard available on their personal account section. The results would be updated on a monthly basis instead of cumulatively.

With the initial scenario set, this led to an ideation session with the team to collect ideas on how the team envisioned this working within the platform. The ideas collected were distilled into a user flow and prototype to guide the implementation process.